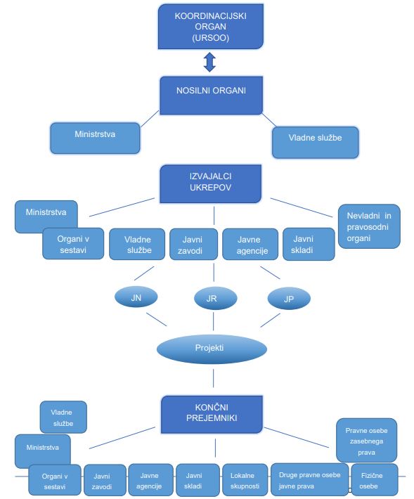
Copyright: Recovery and Resilience Office The reform establishes and formalises the legal and institutional framework for the proper functioning of the control and audit systems to monitor the implementation of the Recovery and Resilience Plan.As part of the reform, the Slovenian Recovery and Resilience Office (URSOO) was established on 4 June 2021 as a constituent body of the Ministry of Finance. It became operational on 1 August 2021. URSOO is the national coordinating body for the implementation of the Slovenian Recovery and Resilience Plan, which is financed by Europex funds.Subsequently, in October 2021, the government issued a Decree implementing the Recovery and Resilience Facility Regulation (EU). URSOO has also issued guidelines and manuals for the purpose of effective implementation of RRP measures.Additional links:https://www.gov.si/zbirke/projekti-in-programi/nacrt-za-okrevanje-in-od…https://www.gov.si/drzavni-organi/organi-v-sestavi/urad-za-okrevanje-in…https://www.gov.si/zbirke/projekti-in-programi/nacrt-za-okrevanje-in-od…https://pisrs.si/pregledPredpisa?id=URED8400 ReferenceC3.K13.RDProject locations Slovenia Project websitehttps://www.gov.si/...